62  Bayesian inference

Bayesians take a different approach to statistical inference. Bayesians treat the unknown parameters as random variables associated with distributions. Instead of trying to estimate the “true” value of the parameters, the distribution of the parameters gets updated with the information contained in the data.

Definition 62.1 (Prior distribution) Suppose we have a statistical model with parameter \(\theta\). If we treat \(\theta\) as random, then the distribution that one assigns to \(\theta\) before observing the other random variables of interest is called its prior distribution, denoted as \(p(\theta)\).

Definition 62.2 (Posterior distribution) Consider a statistical inference problem with parameter \(\theta\) and the vector observables \(\boldsymbol{x}=(x_1,...,x_n)\). The conditional distribution of \(\theta\) given \(\boldsymbol{x}\) is called the posterior distribution of \(\theta\), denoted as \(p(\theta|\boldsymbol{x})\).

Theorem 62.1 (Bayesian inference) Suppose random variables \(X_1, ..., X_n\) has joint probability (density) function \(f(x_1, ..., x_n | \theta)\). The parameter \(\theta\) has prior distribution \(p(\theta)\). Then the posterior distribution of \(\theta\) is \[p(\theta | \boldsymbol{x}) = \frac{f(\boldsymbol{x}|\theta)p(\theta)}{f(\boldsymbol{x})} \propto f(\boldsymbol{x}|\theta)p(\theta).\] \(f(\boldsymbol{x}|\theta)p(\theta)\) is also known as the likelihood function.

The essence of Bayesian inference is to update the distribution of the parameter with the information in the data. The posterior distribution is a function of \(\theta\), the denominator behaves like a normalizing constant. So we don’t lost anything if we only focus on the likelihood function and the prior.

Definition 62.3 (Conjugate prior) In Bayesian inference, if, given the likelihood function \(f(x|\theta)\), the posterior distribution \(p(\theta|x)\) is in the same probability distribution family as the prior distribution \(p(\theta)\), the prior and posterior are then called conjugate distributions with respect to that likelihood function. The prior is called a conjugate prior.

A conjugate prior is an algebraic convenience, giving a closed-form expression for the posterior; otherwise, numerical integration would be necessary.

Theorem 62.2 (Beta-Binomial conjugacy) Let \(X\sim \textrm{Bin}(n,\theta)\). Assume \(\theta\) has prior distribution: \(p(\theta)\sim\textrm{Beta}(a,b)\). We observe \(X=k\). Then the posterior distribution is: \[p(\theta|X = k) \sim\textrm{Beta}(a+k,b+n-k).\]

Proof. The likelihood function of Binomial distribution is: \[f(k|\theta) = \binom{n}{k}\theta^{k}(1-\theta)^{n-k}.\] Combining the likelihood and the prior: \[\begin{aligned} p(\theta|k) & \propto f(k|\theta)p(\theta)\\ & \propto \binom{n}{k}\theta^{k}(1-\theta)^{n-k}\cdot \frac{1}{\beta(a,b)} \theta^{a-1}(1-\theta)^{b-1}\\ & \propto \theta^{a+k-1}(1-\theta)^{b+n-k-1}. \end{aligned}\] This is the kernel of \(\textrm{Beta}(a+k,b+n-k)\).

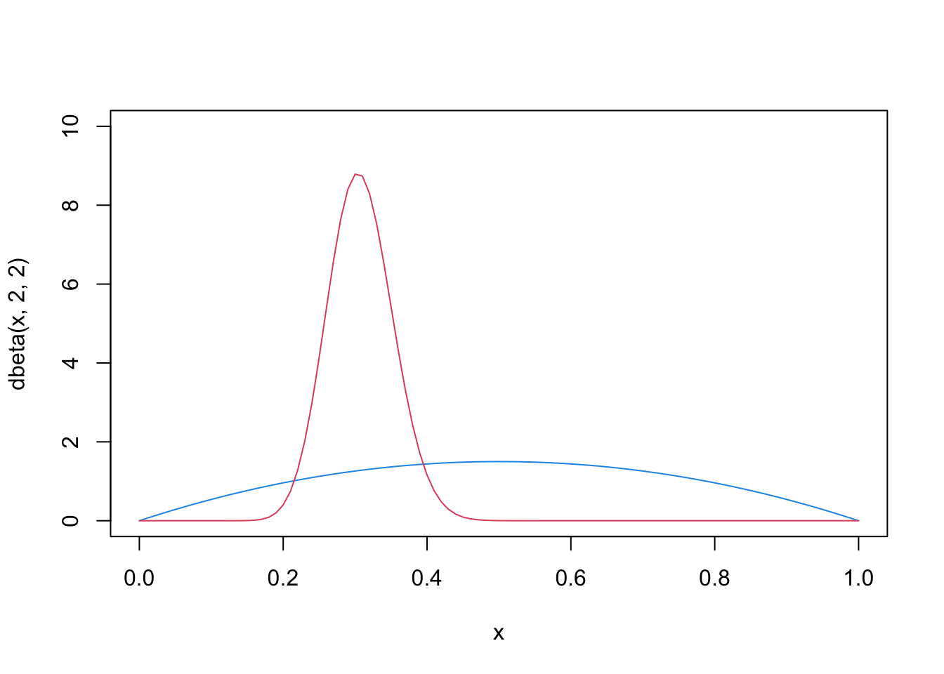
# unknown parameter
p <- 0.3

# number of observations
n <- 100

# generate Bernoulli observations
X <- 1* (runif(n) < p)

# sum of positive outcomes
k <- sum(X)

# the prior distribution (blue)
curve(dbeta(x, 2, 2), col=4, ylim=c(0,10))

# the posterior distribution (red)
curve(dbeta(x, 2+k, 2+n-k), col=2, add=TRUE)

Theorem 62.3 (Poisson-Gamma conjugacy) Let \(X\sim \textrm{Pois}(\lambda)\). Assume the unknown parameter \(\lambda\) has a prior distribution: \(p(\lambda) \sim \textrm{Gamma}(a,b)\). We observe \(X=k\). Then the posterior distribution is: \[p(\lambda | k) \sim \textrm{Gamma}(a+k, b+1).\]

Proof. The likelihood function (Poisson PMF): \[f(k | \lambda) = \frac{\lambda^k e^{-\lambda}}{k!}\] The prior (Gamma PDF): \[p(\lambda) = \frac{b^a}{\Gamma(a)} \lambda^{a-1} e^{-b\lambda}\]

We multiply the components, focusing only on the parts involving \(\lambda\): \[p(\lambda | k) \propto (\lambda^k e^{-\lambda}) \cdot (\lambda^{a-1} e^{-b\lambda})\]

Combine the \(\lambda\) terms: \[p(\lambda | k) \propto \lambda^{(a+k) - 1} e^{-(b+1)\lambda}\]

We recognize this is the kernel of \(\textrm{Gamma}(a+k, b+1)\).

Theorem 62.4 (Normal-normal conjugacy) Let \(X_1,...,X_n \overset{iid}{\sim} N(\mu,\sigma^2)\) where \(\mu\) is unknown and \(\sigma^2\) is known. Assume the prior distribution is also normal: \(p(\mu) \sim N(\mu_0, v_0^2)\). Then the posterior distribution is also normal: \[p(\mu|\boldsymbol{x}) \sim N \left( \frac{\sigma^2\mu_0+nv_0^2\bar{x}_n}{\sigma^2+nv_0^2}, \frac{\sigma^2v_0^2}{\sigma^2 + nv_0^2}\right).\]

Proof. The Prior distribution, ignoring the constant, is: \[p(\mu) \propto \exp\left( -\frac{1}{2v_0^2}(\mu - \mu_0)^2 \right)\]

The likelihood of the independent sample:

\[p(\boldsymbol{x} | \mu) \propto \exp\left( -\frac{1}{2\sigma^2} \sum_{i=1}^n (x_i - \mu)^2 \right)\]

Multiply the prior and likelihood exponentials: \[p(\mu | \boldsymbol{x}) \propto \exp\left( -\frac{1}{2} \left[ \frac{(\mu - \mu_0)^2}{v_0^2} + \frac{\sum_{i=1}^n (x_i - \mu)^2}{\sigma^2} \right] \right)\]

Group terms by \(\mu^2\) and \(\mu\) and ignore the constant: \[p(\mu | \boldsymbol{x}) \propto \exp\left( -\frac{1}{2} \left[ \mu^2 \left( \frac{1}{v_0^2} + \frac{n}{\sigma^2} \right) - 2\mu \left( \frac{\mu_0}{v_0^2} + \frac{n\bar{x}}{\sigma^2} \right) \right] \right)\]

We want the posterior to look like a Normal distribution \(N(\mu_n, v_n^2)\), which has the form: \[\exp\left( -\frac{1}{2v_n^2}(\mu - \mu_n)^2 \right) \propto \exp\left( -\frac{1}{2} \left[ \frac{\mu^2}{v_n^2} - \frac{2\mu\mu_n}{v_n^2} \right] \right)\]

We match the coefficients from our derived equation to this standard form: \[\frac{1}{v_n^2} = \frac{1}{v_0^2} + \frac{n}{\sigma^2} = \frac{\sigma^2 + n v_0^2}{v_0^2 \sigma^2}\]

\[\frac{\mu_n}{v_n^2} = \frac{\mu_0}{v_0^2} + \frac{n\bar{x}}{\sigma^2} = \frac{\sigma^2 \mu_0 + n v_0^2 \bar{x}}{v_0^2 \sigma^2}\]

Solving for \(\mu_n\) and \(v_n^2\) gives the answer desired.

Frequentist estimator vs Bayesian posterior
Feature Frequentist Estimator Bayesian Posterior
What is the Parameter? (\(\theta\)) A Fixed, Unknown Constant.
The true mean is a specific number (e.g., 5.2) hidden in nature. It does not move or fluctuate.
A Random Variable.
The parameter is uncertain. We describe it using a probability distribution that reflects our state of knowledge.
What is the Data? (\(X\)) Random & Repeatable.
We imagine the data is just one of infinite possible samples we could have drawn.
Fixed.
The data is the only solid reality we have. We condition our beliefs on this specific dataset.
The Output A Point Estimate.
A single number (like \(\bar{x}\)) or a Confidence Interval.
A Probability Distribution.
A full curve (the Posterior) showing which values are most likely.
Probability Meaning Long-Run Frequency.
The frequency of occurrence out of infinitely many trials.
Degree of Belief.
How certain we are about something given our knowledge.
Use of Prior Knowledge Forbidden.
The data must speak for itself. Bringing in outside beliefs is considered “bias.”
Required (The Prior).
You start with an initial belief (\(p(\theta)\)) and update it with data to get the Posterior.